Сайт
Блог
Центр поддержки
Форум
Личный кабинет
У вас не стоит Flash Player
Активные разделы
Активные сообщения
Сообщения без ответов
You are not logged in. [
Войти
]
TSLab.ru
»
Форумы
»
Разработка МТС и торговля с ее помощью в системе TSLab
»
Создание алгоритма при помощи визуального редактора
» Значение
Зарегистрироваться
Все форумы
Календарь
Активные разделы
FAQ
Настройки
#87223
-
Thu Feb 17 2022
10:12 AM
Значение
ICEDONE
member
Registered: Fri Oct 07 2016
Записи: 105
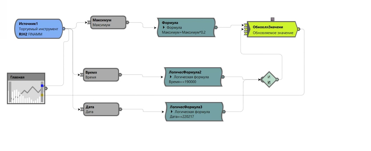
Добрый день! Надо зафиксировать значение рассчитанное по формуле на 13.02.2022 20:00. Чтобы была полоска покупки или продажи бесконечная.
Attachments
оз.jpg
(70 downloads)
Отредактировано ICEDONE (
Thu Feb 17 2022
10:50 AM
)
Наверх
#87224
-
Thu Feb 17 2022
12:32 PM
Re: Значение
[
Re: ICEDONE
]
ICEDONE
member
Registered: Fri Oct 07 2016
Записи: 105
Линии вроде получились, но если с блока обновляемое значение подавать сигнал на открытие если больше то фигня какая то выходит.
Наверх
#87225
-
Mon Feb 21 2022
04:46 PM
Re: Значение
[
Re: ICEDONE
]
ViL
TSLab
Carpal Tunnel
Registered: Sun Oct 17 2010
Записи: 8143
Поставьте "Не очищать" - в свойствах блока Обновляемое значение.
_________________________
»FAQ»Визуал. редактор
»FAQ»Запуск и работа МТС
»FAQ»Тестир. и оптимиз.
Наверх
Предыдущий топик
К началу
Следующий топик
Preview
Hop to:
Система TSLab ------
Новости, анонсы
Установка системы TSLab
FAQ
TSLab - "классический" терминал торговли
TSLab - терминал торговли для "скальперов"
Провайдеры данных системы TSLab ------
Финам
FAQ
TSLabTransaq+
HFT Transaq
Ай Ти Инвест
FAQ
ПромСервер РТС Плаза 2
Алор
ПромСервер РТС Плаза 2
FAQ
Риком-Траст
FAQ
Открытие
FAQ
ПромСервер РТС Плаза 2
Церих
БКС
QUIK DDE
FAQ
QUIK LUA (любой брокер)
FAQ
Interactive Brokers
FAQ
Cryptocurrency Exchanges
FAQ
Plaza II (любой брокер)
FAQ
История в формате *.txt, *.csv, Wealth-lab
Разработка МТС и торговля с ее помощью в системе TSLab ------
Создание алгоритма при помощи визуального редактора
Статьи, примеры
FAQ
Архив
Создание алгоритма при помощи TSLab API
Статьи, примеры
FAQ
Архив
Создание индикаторов
Статьи, примеры
FAQ
Архив
Тестирование и оптимизация
FAQ
Архив
Запуск и работа МТС
Паркинг скриптов
Контейнер скриптов
Трансляция работы скрипта ( тестовый сервис )
FAQ
Архив
Модуль предторговых ограничений и управления рисками
Объявления о покупке/продаже скриптов, контейнеров, индикаторов
Сайт, документация и обучающие материалы системы TSLab ------
TSLab Docs, TSLab API Docs, видеоматериалы
Документация API
Сайт, форум, личный кабинет
Обучение
Обратная связь ------
Ошибки
Предложения
Ежедневные ночные сборки
Разное ------
БеседЪка
Конкурсы
Работа. Персонал.
Версия TSLab 1.2 ------
Новости
Работа с версией 1.2
Документация
Ошибки
Предложения
Беседка версия 1.2
Версия TSLab 2.0 ------
Новости
Работа с версией 2.0
Опционы
Документация
Подозрение на ошибку
Предложения и пожелания
Moderator:
ViL
,
sar
Напечатать
Переключиться виду цепочек сообщений
View profile
Send a PM
Add to your Watched Users
View posts
View profile
Send a PM
Add to your Watched Users
View posts
View profile
Send a PM
Add to your Watched Users
View posts
Правила
·
Пометить все как прочитанное
Default Style
ubbthreads-dark
ubbthreads_stock
English
Russian
Contact Us
·
TSLab.ru
·
Наверх