Сайт
Блог
Центр поддержки
Форум
Личный кабинет
У вас не стоит Flash Player
Активные разделы
Активные сообщения
Сообщения без ответов
You are not logged in. [
Войти
]
TSLab.ru
»
Форумы
»
Разработка МТС и торговля с ее помощью в системе TSLab
»
Создание алгоритма при помощи визуального редактора
» В чем ошибка
Зарегистрироваться
Все форумы
Календарь
Активные разделы
FAQ
Настройки
#86599
-
Tue Sep 08 2020
12:29 AM
В чем ошибка
SHARK
newbie
Registered: Wed Jan 06 2016
Записи: 47
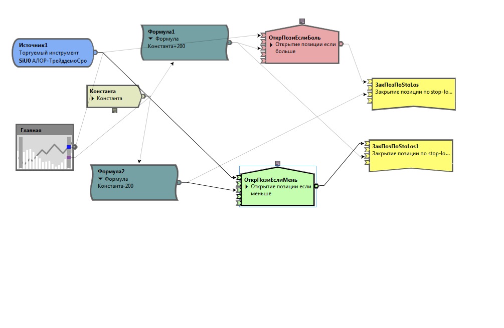
Не соображу, почему столько много сделок?
В чем причина?
Константа 75250
Attachments
ошибка 1.jpg
(49 downloads)
ошибка.jpg
(44 downloads)
Отредактировано SHARK (
Tue Sep 08 2020
12:30 AM
)
Наверх
#86600
-
Tue Sep 08 2020
09:45 AM
Re: В чем ошибка
[
Re: SHARK
]
SHARK
newbie
Registered: Wed Jan 06 2016
Записи: 47
Еще такой вопрос, как правильно прописать функцию в логической формуле.
Открытие позиции происходит если текущее значение индикатора больше предыдущего на 50 пунктов.
например AMAi+50>[AMAi-1]
Отредактировано SHARK (
Tue Sep 08 2020
09:48 AM
)
Наверх
#86602
-
Tue Sep 08 2020
01:36 PM
Re: В чем ошибка
[
Re: SHARK
]
ViL
TSLab
Carpal Tunnel
Registered: Sun Oct 17 2010
Записи: 8143
Originally Posted By: SHARK
Не соображу, почему столько много сделок?
В чем причина?
Константа 75250
в формулах + - перепутаны, не в тех формулах.
для шорта стоп это +, для лонга - должны быть
_________________________
»FAQ»Визуал. редактор
»FAQ»Запуск и работа МТС
»FAQ»Тестир. и оптимиз.
Наверх
#86603
-
Tue Sep 08 2020
01:38 PM
Re: В чем ошибка
[
Re: SHARK
]
ViL
TSLab
Carpal Tunnel
Registered: Sun Oct 17 2010
Записи: 8143
AMA+50 > AMA[i-1]
здесь синтаксис:
https://docs.tslab.pro/pages/viewpage.action?pageId=10748478
_________________________
»FAQ»Визуал. редактор
»FAQ»Запуск и работа МТС
»FAQ»Тестир. и оптимиз.
Наверх
Предыдущий топик
К началу
Следующий топик
Preview
Hop to:
Система TSLab ------
Новости, анонсы
Установка системы TSLab
FAQ
TSLab - "классический" терминал торговли
TSLab - терминал торговли для "скальперов"
Провайдеры данных системы TSLab ------
Финам
FAQ
TSLabTransaq+
HFT Transaq
Ай Ти Инвест
FAQ
ПромСервер РТС Плаза 2
Алор
ПромСервер РТС Плаза 2
FAQ
Риком-Траст
FAQ
Открытие
FAQ
ПромСервер РТС Плаза 2
Церих
БКС
QUIK DDE
FAQ
QUIK LUA (любой брокер)
FAQ
Interactive Brokers
FAQ
Cryptocurrency Exchanges
FAQ
Plaza II (любой брокер)
FAQ
История в формате *.txt, *.csv, Wealth-lab
Разработка МТС и торговля с ее помощью в системе TSLab ------
Создание алгоритма при помощи визуального редактора
Статьи, примеры
FAQ
Архив
Создание алгоритма при помощи TSLab API
Статьи, примеры
FAQ
Архив
Создание индикаторов
Статьи, примеры
FAQ
Архив
Тестирование и оптимизация
FAQ
Архив
Запуск и работа МТС
Паркинг скриптов
Контейнер скриптов
Трансляция работы скрипта ( тестовый сервис )
FAQ
Архив
Модуль предторговых ограничений и управления рисками
Объявления о покупке/продаже скриптов, контейнеров, индикаторов
Сайт, документация и обучающие материалы системы TSLab ------
TSLab Docs, TSLab API Docs, видеоматериалы
Документация API
Сайт, форум, личный кабинет
Обучение
Обратная связь ------
Ошибки
Предложения
Ежедневные ночные сборки
Разное ------
БеседЪка
Конкурсы
Работа. Персонал.
Версия TSLab 1.2 ------
Новости
Работа с версией 1.2
Документация
Ошибки
Предложения
Беседка версия 1.2
Версия TSLab 2.0 ------
Новости
Работа с версией 2.0
Опционы
Документация
Подозрение на ошибку
Предложения и пожелания
Moderator:
ViL
,
sar
Напечатать
Переключиться виду цепочек сообщений
View profile
Send a PM
Add to your Watched Users
View posts
View profile
Send a PM
Add to your Watched Users
View posts
View profile
Send a PM
Add to your Watched Users
View posts
View profile
Send a PM
Add to your Watched Users
View posts
Правила
·
Пометить все как прочитанное
Default Style
ubbthreads-dark
ubbthreads_stock
English
Russian
Contact Us
·
TSLab.ru
·
Наверх