У вас не стоит Flash Player
Настройки
#86589 - Mon Sep 07 2020 03:14 PM Ограничение сделок
SHARK Offline
newbie

Registered: Wed Jan 06 2016
Записи: 47
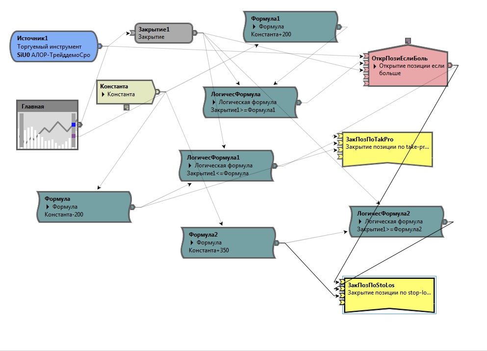
Доброго времени суток.
Написал простейшего робота.
купил от уровня выставил тейк и стоп. Закрылся.
что нужно добавить чтобы робот не постоянно открывал и закрывал позиции а определенное количество раз.
Например 1 раз, выполнил свою миссию и в спячку.


Attachments
111.jpg (80 downloads)



Отредактировано SHARK (Mon Sep 07 2020 03:14 PM)

Наверх
#86592 - Mon Sep 07 2020 05:49 PM Re: Ограничение сделок [Re: SHARK]
ViL Offline
TSLab
Carpal Tunnel

Registered: Sun Oct 17 2010
Записи: 8143
Есть множество вариантов спячки.
Как простейший, видимо можно подать Логическую константу в логические формулы для входов в позиции.

Наверх
#86598 - Mon Sep 07 2020 07:57 PM Re: Ограничение сделок [Re: ViL]
SHARK Offline
newbie

Registered: Wed Jan 06 2016
Записи: 47
а еще какие нибудь кубики нужны или достаточно этих двух?
чтобы сделка была не чаще чем раз в 60 минут.


Отредактировано SHARK (Mon Sep 07 2020 07:58 PM)

Наверх
#86601 - Tue Sep 08 2020 01:28 PM Re: Ограничение сделок [Re: SHARK]
ViL Offline
TSLab
Carpal Tunnel

Registered: Sun Oct 17 2010
Записи: 8143

Наверх


Moderator:  ViL, sar