У вас не стоит Flash Player
Настройки
#84233 - Thu Dec 13 2018 02:10 AM Куда то исчезли линии соединяющие кубики скрипта
lvovic Offline
stranger

Registered: Mon Dec 03 2018
Записи: 3
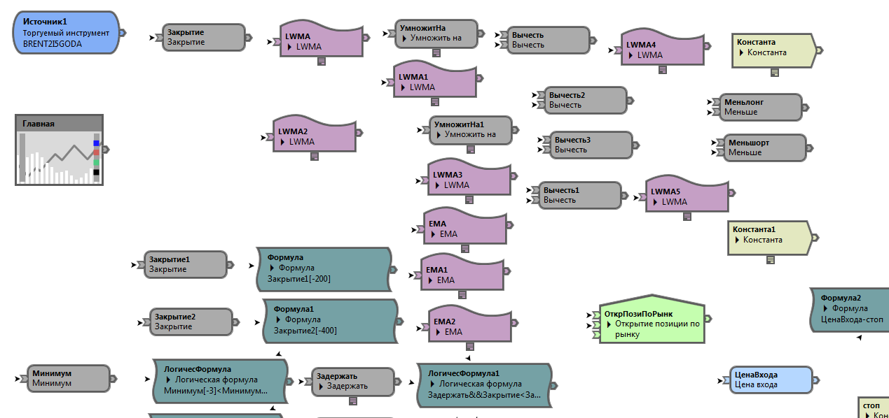
Здравствуйте.
Наверное что-то нажал не то, но разобраться не могу. В одном из скриптов (самом-самом нужном) исчезли линии, соединяющие кубики. Стрелки остались, а от какого кубика линия идет не видно. Типа прозрачность линий 100%. Но нигде настроек по линиям не нахожу.
Блин, если линии не вернуть, то и не смогу повторить этот скрипт.


Attachments
скрипт.png (145 downloads)


Наверх
#84241 - Thu Dec 13 2018 07:46 PM Re: Куда то исчезли линии соединяющие кубики скрипта [Re: lvovic]
ViL Offline
TSLab
Carpal Tunnel

Registered: Sun Oct 17 2010
Записи: 8143

Наверх


Moderator:  ViL, sar