У вас не стоит Flash Player
Настройки
#83496 - Wed Jun 27 2018 12:13 AM Улучшение цены входа
emels Offline
stranger

Registered: Thu Jan 21 2016
Записи: 22
Никак не получается связать кубики в нужную последовательность, что бы заставить работать достаточно простой алгоритм.
1. Покупаю N лот по цене P.
2. Покупаю N лот по цене P-1.
3. Продаю N лот по цене P+1
4. Покупаю N лот по цене P-2
5. Продаю N лот по цене P+0
6. Покупаю N лот по цене P-3
и.т.д.
Основная проблема - как представить в виде формулы цифры которые нужно отнимать от первоначальной цены P. Напрашивается их получать через количество сделок, но такой кубик или аналог из которого эти данные можно получить найти не удалось.
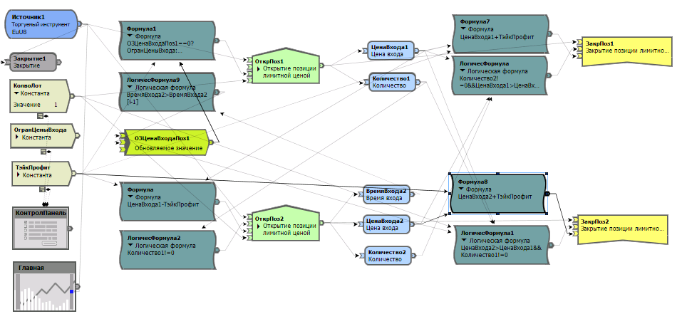
Сейчас пытаюсь сделать через обновляемое значение, но все равно не выходит. Прикладываю скрин, того что есть сейчас.


Attachments
Снимок экрана 2018-06-26 в 23.10.34.png (93 downloads)


Наверх
#83497 - Wed Jun 27 2018 09:44 AM Re: Улучшение цены входа [Re: emels]
ViL Offline
TSLab
Carpal Tunnel

Registered: Sun Oct 17 2010
Записи: 8143
ЕстьПоза ? Цена : ЕстьПоза2 ? Цена2 : ЕстьПоза3 ? Цена3 : Цена4
И блоки ИзменитьПо. Первый вход обычной лимиткой.

Наверх
#83498 - Wed Jun 27 2018 01:24 PM Re: Улучшение цены входа [Re: ViL]
emels Offline
stranger

Registered: Thu Jan 21 2016
Записи: 22
Спасибо за ответ, но мой уровнень подготовки требует больше подробностей;)
1. Как сделать счётчик для цена 1, цена 2, ...? Что-то вроде изначальная цена по лимитной заявки -[i]? Подскажите, пожалуйста, как правильно формулу написать.
2. ИзменитьПо. Я правильно понимаю что открывать новые Изменить по СтопЛосс, а закрывать Изменить по ТэйкПрофит? Условия открытия и закрытия количество открытых позиций?

Наверх
#83499 - Wed Jun 27 2018 07:10 PM Re: Улучшение цены входа [Re: emels]
Stan Offline
veteran

Registered: Wed Oct 02 2013
Записи: 1357
Что то Вы в кучу все собрали. По порядку надо. Тслаб этого не прощает.
Начнем с конца, а лучше ознакомтесь с мануалом, там все подробно написано с примерами. Открывать новые позиции это "кубик изменить по рынку" или "изменить лимитной ценой", закрывать либо закрыть по рынку либо лимитной ценой, а изменить по стопу или тейку, это отодвигать заявки на закрытие позы!
Следующий вопрос Вас только на курсах(платные или бесплатные от Саро) научат правильно писать формулу, посмотрите видео. Либо задайте вопрос четко, что бы поняли "человеки"))) как Вам помочь, ну или чем.
И последнее что значит счетчик для цены? Обычный счетчик это оз( на вход формула+1 или константа+1 ) будет постоянно считать.

Наверх
#83500 - Wed Jun 27 2018 08:23 PM Re: Улучшение цены входа [Re: emels]
ViL Offline
TSLab
Carpal Tunnel

Registered: Sun Oct 17 2010
Записи: 8143
Originally Posted By: emels
Спасибо за ответ, но мой уровнень подготовки требует больше подробностей;)
1. Как сделать счётчик для цена 1, цена 2, ...? Что-то вроде изначальная цена по лимитной заявки -[i]? Подскажите, пожалуйста, как правильно формулу написать.
2. ИзменитьПо. Я правильно понимаю что открывать новые Изменить по СтопЛосс, а закрывать Изменить по ТэйкПрофит? Условия открытия и закрытия количество открытых позиций?

1. Я совсем ничего не понял, извините.
2. ИзменитьПо. Это блоки изменяющие количество в позиции, это не закрытие, это не открытие, это способ передачи в позицию количества лотов, которое в данный момент должно быть в позиции. И менять он будет тем способом, той заявкой, которая указана в наименовании блока. Изменить по тейк профит, значит по заданной цене, по правилам очереди заявок будет выставлена лимитная/или условная заявка, с помощью которой изменится позиция до указанного количества лотов. Но при этом блоки имеют свойства закрытия позиции в управлении агентами и принимают все настройки, которые там будут указаны для закрытия позиций.

Наверх
#83502 - Fri Jun 29 2018 01:59 PM Re: Улучшение цены входа [Re: ViL]
Rezident Offline
old hand

Registered: Wed Oct 12 2011
Записи: 742
Loc: Россия
см. личку

Наверх
#83504 - Fri Jun 29 2018 06:57 PM Re: Улучшение цены входа [Re: ViL]
emels Offline
stranger

Registered: Thu Jan 21 2016
Записи: 22
ViL, Stan, спасибо за разъяснения. Несмотря на то что в них непосредственно решения моего вопроса не было, информация в ваших ответах дала понимание где нужно копать. Видимо, я излишне все запутал в первоначальном описании, из-за отсутствия понимания логики работы ОЗ и не знания того, что в формулу можно закладывать if/else.
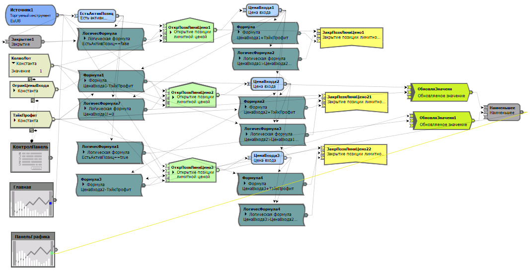
Для тех кто поймет что я имел в виду в первоначальной задаче:) и будет нужно, прикладываю скрин алгоритма.
И ссылка, с хорошим описанием синтаксиса формул, которая помогла довести дело до логического завершения:
Пример: Логическая формула, Формула. Синтаксис
Хорошо расставило по своим местам по пониманию работы ОЗ вот эта ветка - http://forum.tslab.ru/ubb/ubbthreads.php?ubb=showflat&Number=82640 и ответ Rezident'a - "ОЗ не считает, а запоминает значение поданное на вход в момент выполнения условия в логформуле и помнит его до очередного выполнения условия."
Еще раз, всем спасибо.


Attachments
Снимок экрана 2018-06-29 в 18.53.55.png (104 downloads)



Отредактировано emels (Fri Jun 29 2018 11:47 PM)

Наверх
#83505 - Fri Jun 29 2018 10:23 PM Re: Улучшение цены входа [Re: emels]
Stan Offline
veteran

Registered: Wed Oct 02 2013
Записи: 1357
ну вот как хорошо.

Наверх
#84019 - Sat Oct 20 2018 12:28 PM Re: Улучшение цены входа [Re: Stan]
ICEDONE Offline
member

Registered: Fri Oct 07 2016
Записи: 105
цена первого входа известна, с нее стрелочкой (цена входа расчетная) от нее на формулу, в формуле пишем цена входа расчетная - .... от формулы на покупка лимитной ценой. И так далее.

Наверх


Moderator:  ViL, sar