с хитровыпендренутым пользовательским индикатором? нет жу , ручками в кубиках изобрази!

а потом для сравнения с выше обозначенным индикатором.
Индикатор простой, делал Ti_ru, у Vito есть похожий, но некоторые отличия имеются.
Да и зачем изобретать велосипед.
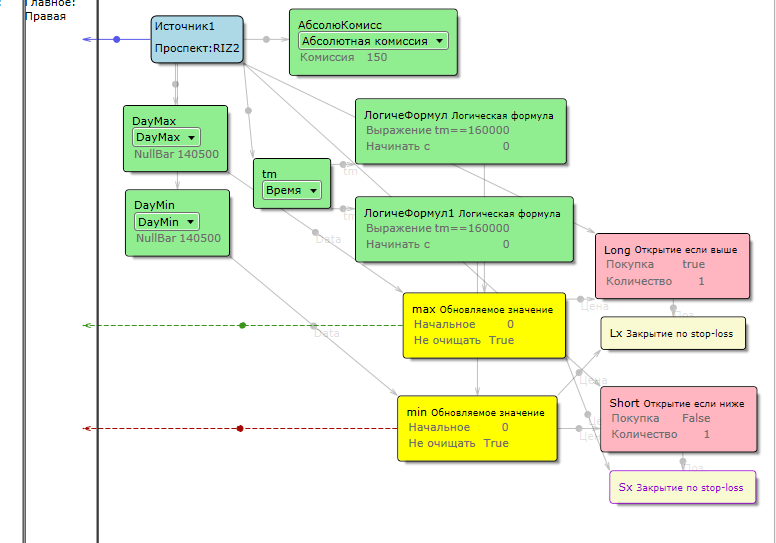
Собственно с чего началось обсуждение: кажущаяся простой задачка на самом деле требует усилий для решения. И в простых примерах её решения точно нет. Но теперь думаю стоит добавить.
Назовём её "построение ценового канала по заданному периоду времени".
ВИЛ, занесите в примеры пжлст))))
Важно!!! на время клиринга ставить отсчёт экстремумов нельзя. Т.е. 14.00 нельзя, а 14.04 можно