У вас не стоит Flash Player
Настройки
#41709 - Wed May 16 2012 10:06 PM Обнуление ОЗ
denzlat Offline
journeyman

Registered: Sat Apr 14 2012
Записи: 57
Подскажите пожалуйста как обнулить ОЗ.
Дано - ЛогичФормула1, ОЗ и Формула, обычный счетчик событий. в Формуле прописываю +1.
Далее - при наступлении нового события нужно обнулить ОЗ. Это новое событие описываю в новой ЛогичФормуле2.
Как подать это новое событие на ОЗ? ОЗ не принимает 2 логических входа насколько я понимаю.

Наверх
#41733 - Thu May 17 2012 11:25 AM Re: Обнуление ОЗ [Re: denzlat]
ViL Offline
TSLab
Carpal Tunnel

Registered: Sun Oct 17 2010
Записи: 8143
ЛогичФормула2 ? 0 : ОЗ

Наверх
#41735 - Thu May 17 2012 12:06 PM Re: Обнуление ОЗ [Re: ViL]
denzlat Offline
journeyman

Registered: Sat Apr 14 2012
Записи: 57
Я так и делаю. Подаю ЛогичФормулу2 на Формулу и прописываю там следующее:  ЛогичФормула2?0:ОЗ<3?ОЗ+1:0

Приложил файл


Attachments
Новый1.png (342 downloads)
Description: Я так и делаю. Подаю ЛогичФормулу2 на Формулу и прописываю там следующее:  ЛогичФормула2?0:ОЗ<3?ОЗ+1:0 Приложил файл



Наверх
#41771 - Thu May 17 2012 04:04 PM Re: Обнуление ОЗ [Re: denzlat]
ViL Offline
TSLab
Carpal Tunnel

Registered: Sun Oct 17 2010
Записи: 8143
С выхода этой Формулы и имеете, то, что нужно.
Не с ОЗ!, а с формулы!


Отредактировано ViL (Thu May 17 2012 04:04 PM)

Наверх
#41797 - Thu May 17 2012 10:11 PM Re: Обнуление ОЗ [Re: ViL]
denzlat Offline
journeyman

Registered: Sat Apr 14 2012
Записи: 57
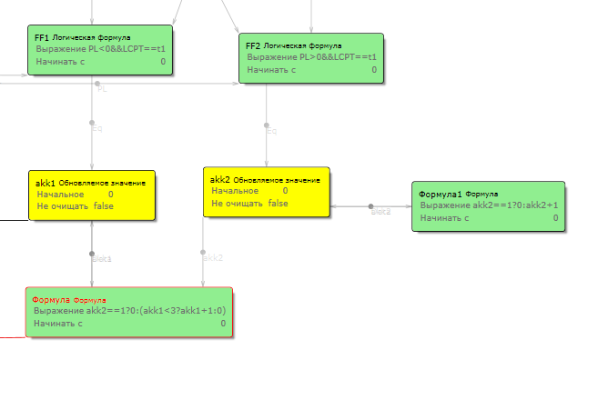
Да, но только при обнулении по условию из ЛогичФормулы2 на следующей свече возвращает предыдущее значение, а должен запоминать ноль и начинать отсчет заново. Ввел еще одно ОЗ для ЛогичФормулы2, но опять же не получил нужный результат. Посмотрите пожалуйста прикрепленную картинку


Attachments
Новый2.png (306 downloads)


Наверх
#41799 - Thu May 17 2012 11:49 PM Re: Обнуление ОЗ [Re: denzlat]
ViL Offline
TSLab
Carpal Tunnel

Registered: Sun Oct 17 2010
Записи: 8143
Я честно по картинке не понял ничего. Разберите, соберите по новой. Вроде по заданию не так много блоков должно быть, зачем их столько?
Лучше вопросы скриптом задавать. Так по картинке, я ж не вижу, что в какой момент дает true и что false


Отредактировано ViL (Thu May 17 2012 11:50 PM)

Наверх
#41805 - Fri May 18 2012 07:52 AM Re: Обнуление ОЗ [Re: ViL]
denzlat Offline
journeyman

Registered: Sat Apr 14 2012
Записи: 57
Вот скрипт. Задача посчитать подряд 3 события по условию из ЛогичФормулы1 (FF1).


Attachments
ДЗ счетчик уб поз.xml (77 downloads)


Наверх
#41842 - Fri May 18 2012 12:45 PM Re: Обнуление ОЗ [Re: denzlat]
ViL Offline
TSLab
Carpal Tunnel

Registered: Sun Oct 17 2010
Записи: 8143
LCPT это что?

Наверх
#41862 - Fri May 18 2012 02:13 PM Re: Обнуление ОЗ [Re: ViL]
denzlat Offline
journeyman

Registered: Sat Apr 14 2012
Записи: 57
Это название блока Last Closed Position Exit Time, у которого на выходе время закрытия последней позиции

Наверх
#41870 - Fri May 18 2012 03:04 PM Re: Обнуление ОЗ [Re: denzlat]
ViL Offline
TSLab
Carpal Tunnel

Registered: Sun Oct 17 2010
Записи: 8143
А где его взять? У меня есть только Last Closed Position Time

Наверх
#41872 - Fri May 18 2012 03:17 PM Re: Обнуление ОЗ [Re: denzlat]
ViL Offline
TSLab
Carpal Tunnel

Registered: Sun Oct 17 2010
Записи: 8143
собственно. Время убираем. Вместо него бары от 777.
В приложении счетчик. Ваши блоки отодвинул вниз.


Attachments
ДЗ_счетчик_уб_поз__.xml (59 downloads)



Отредактировано ViL (Fri May 18 2012 03:17 PM)

Наверх
#41883 - Fri May 18 2012 05:42 PM Re: Обнуление ОЗ [Re: ViL]
denzlat Offline
journeyman

Registered: Sat Apr 14 2012
Записи: 57
http://www.tslab.ru/ubb/ubbthreads.php?ubb=showflat&Number=2422#Post2422

по этой ссылке можно взять Last Closed Position Exit Time, самый верхний пост. Там же и Last Closed Position Time

Наверх
#41884 - Fri May 18 2012 05:51 PM Re: Обнуление ОЗ [Re: ViL]
denzlat Offline
journeyman

Registered: Sat Apr 14 2012
Записи: 57
Задача была посчитать 3 события ПОДРЯД по условию из ЛогичФормулы1 (FF1). У вас счетчик просто считает убыт сделки, он и у меня считает. И обнуляет у вас счетчик только после 4-й убыт сделки, а не сразу smile

Наверх
#41900 - Sat May 19 2012 03:21 AM Re: Обнуление ОЗ [Re: denzlat]
ViL Offline
TSLab
Carpal Tunnel

Registered: Sun Oct 17 2010
Записи: 8143
А понял. smile
Тогда здесь есть индюк нужный:
http://www.tslab.ru/ubb/ubbthreads.php?ubb=showflat&Number=32637#Post32637
Всё то же самое, только в Лог формуле пишем:
PL<0 && PLпредпосл<0 && PLПредПредпосл<0 && LCPT==t1
И в счетчике accum<1


Отредактировано ViL (Sat May 19 2012 03:37 AM)

Наверх


Moderator:  ViL, sar