#17110 - Fri Nov 19 2010 01:53 PM
Re: Блок MAE%
[Re: Nektodron]
|
addict
Registered: Fri Nov 12 2010
Записи: 585
Loc: Москва
|
|
|
Наверх
|
|
|
|
#17210 - Tue Nov 23 2010 04:10 PM
Re: Блок MAE%
[Re: Door]
|
member
Registered: Mon Nov 22 2010
Записи: 120
|
1.Подскажите, пжлста, новичку: чем отличаются эти 2 элемента?  2.Попытался изменить (для обучения) стандартный скрипт HiLo. Суть: Продаем при цене выше хая. Покупаем ниже Лоя. Закрытие по тейк-профит (ТР) -противоположная граница (соответственно: ниже лоя, выше хая). Или закрытие по Стоп-лосс при достижении МАЕ% определенной величины.  Перейдя на вкладку "Оптимизация", не нахожу параметров МАЕ%.  В чем ошибка? 3.Прав ли я?: Для того, чтобы ТР исполнился по заявке (не по рынку), установил в Свойствах Источника галочку на "Take-profit без проскальзывания". 4.Прав ли я?: Чтобы не входить "по рынку" там же выбираю "Открытие лимитными заявками". 5.Прав ли я?: Выбор "Открытие лимитными заявками" выставит заранее заявку Стоп-лосс. 6.При одновременном выставлении заявок Стоп-лосс и ТР мои средства будут заблокированы дважды? Или один раз, аналогично заявке в QUIK "Стоп-заявка со связанной заявкой" С уважением.
|
|
Наверх
|
|
|
|
#17221 - Tue Nov 23 2010 08:17 PM
Re: Блок MAE%
[Re: ViL]
|
member
Registered: Mon Nov 22 2010
Записи: 120
|
Спасибо за ответ. 1.Скажите, пжлста, Правильно ли я построил "Блок-схему" в редакторе, согласно описанному алгоритму? 2/ Это блок выдающий число. В оптимизации его не будет 2.Как оптимизировать это число? Может для подбора величины МАЕ% используется другой блок? Если да, то какой? С уважением.
|
|
Наверх
|
|
|
|
#17235 - Tue Nov 23 2010 11:41 PM
Re: Блок MAE%
[Re: ViL]
|
member
Registered: Mon Nov 22 2010
Записи: 120
|
Поясню: Есть новички, а среди них - новички новичков без навыков программирования. Один из них я. Заинтересовал TSLab кажущейся простотой, как Windows Гейтса для программирования. Обидно, что если это окажется "кажущейся простотой", на что и претендовали создатели TSLab-а. Однако на каждое окно в этом Виндоусе, я пока смотрю как 2-летний ребенок на кубик, где на одной из граней стоит большое Ё, а рядом рисунок ежика. Но на блоках ежиков не нарисовали, а потому пытаюсь понять, что это за кубики, и как их можно складывать на имеющихся примерах и видеоуроках. Потому не смог понять: Ну так не хватает лог формулы MAE<>Константа. Есть 2 варианта: "В моей блок-схеме недостаточно лог формулы" (это надо читать как "лог-формулы" или это 2 отдельных слова, или это сокращение от "логической формулы", или...? В любом случае где его/ее взять, в какой из закладок. Между чем воткнуть, т.е. к чему его/ее привязать, и что привязать к нему/ней?) И 2й вариант прочтения: "Что-то не захватывает лог формулы" Как исправить ситуацию, не удаляя TSLab с компа? С уважением.
|
|
Наверх
|
|
|
|
#17238 - Wed Nov 24 2010 04:05 AM
Re: Блок MAE%
[Re: captian]
|
member
Registered: Mon Nov 22 2010
Записи: 120
|
Спасибо за советы, за то, что крылья не режете. А, потому, начинаю верить в свой успех. В вышеуказанной ветке предлагаются примеры, имеющие расширение .xml При попытке открытия, - грузится IE и на страничке сообщение: "Не удается отобразить страницу XML" Чем их просмотреть?
С уважением.
|
|
Наверх
|
|
|
|
#17239 - Wed Nov 24 2010 06:39 AM
Re: Блок MAE%
[Re: SLADKY]
|
member
Registered: Mon Nov 22 2010
Записи: 120
|
Изменил блок-схему.  В логах ошибок нет. Но в параметрах оптимизации опять не нахожу "константы". Как она оптимизируется? (Просто остановился в читке полезного материала по ссылке выше, т.к. не могу увидеть примеров. На тот случай, если там нет ответа на этот мой вопрос - запостил его здесь.) Кстати, логическую формулу сделал так МАЕ%<Константа. Однако сомнения гложут. Если МАЕ% - величина всегда отрицательная, то если хочу, чтобы убыток был меньше например:2% (т.е. МАЕ%=-2), то по модулю МАЕ%<2, по своей размерности МАЕ%>-2. Т.е.скрипт работает, когда МАЕ%>Константа. Но т.к. это сигнал к стоп-лоссу (т.е. к выключению скрипта), то жду когда МАЕ% станет <Константы. Прав ли я? С уважением.
Отредактировано SLADKY (Wed Nov 24 2010 07:09 AM)
|
|
Наверх
|
|
|
|
#17246 - Wed Nov 24 2010 11:11 AM
Re: Блок MAE%
[Re: SLADKY]
|
TSLab
Carpal Tunnel
Registered: Sun Oct 17 2010
Записи: 8143
|
Спасибо за советы, за то, что крылья не режете. А, потому, начинаю верить в свой успех. В вышеуказанной ветке предлагаются примеры, имеющие расширение .xml При попытке открытия, - грузится IE и на страничке сообщение: "Не удается отобразить страницу XML" Чем их просмотреть? С уважением. .xml загружаются так: Управление скриптами - загрузить из файла.
|
|
Наверх
|
|
|
|
#17248 - Wed Nov 24 2010 11:22 AM
Re: Блок MAE%
[Re: SLADKY]
|
TSLab
Carpal Tunnel
Registered: Sun Oct 17 2010
Записи: 8143
|
Но в параметрах оптимизации опять не нахожу "константы". Как она оптимизируется? (Просто остановился в читке п. забыли кубик Константа... к лог формуле...
|
|
Наверх
|
|
|
|
#17394 - Fri Nov 26 2010 01:22 AM
Re: Блок MAE%
[Re: SLADKY]
|
addict
Registered: Fri Nov 12 2010
Записи: 585
Loc: Москва
|
При попытке открытия, - грузится IE и на страничке сообщение: "Не удается отобразить страницу XML" Чем их просмотреть?
XML в примерах не открываем как ссылку, а правой кнопкой мыши, далее Сохранить как... Далее этот файл открываем в TSLab в Управлении скриптами.
|
|
Наверх
|
|
|
|
#17730 - Fri Dec 03 2010 01:18 AM
Re: Блок MAE%
[Re: Door]
|
member
Registered: Mon Nov 22 2010
Записи: 120
|
Наконец, создался вариант, который оптимизируется.  Т.е., он - правильный. Однако, до него не оптимизировался (значит - неправильный) вариант такой:  Различие только в связи:Формула-SLoss и отсутствии связи МАЕ-SLoss. Не работал также вариант, который имел обе связи МАЕ-SLoss и Формула-SLoss. Вопрос: 1.Правильно ли построена схема, которую я считаю правильной только потому, что она строится на графике и оптимизируется. 2.Если (ответ на 1й вопрос ==True)? Почему правильно, что связь Формула-SLoss оказалась лишней, ведь обратной связи Формула-МАЕ нет? (Т.е., как будто, результаты формулы не важны для SLoss-a)? С уважением.
|
|
Наверх
|
|
|
|
#17732 - Fri Dec 03 2010 02:04 AM
Re: Блок MAE%
[Re: SLADKY]
|
Carpal Tunnel
Registered: Thu Apr 01 2010
Записи: 2564
Loc: г. Дзержинский
|
Пытаюсь тщетно загрузить увеличенные рисунки, но похоже сервер, на котором они загружены, ночью не работает. Загружайте сюда в следующий раз. Смею предположить что не правильный первый. А второй как раз правильный, т.к. выход из позиции насколько я понял из Вашей логики, должен произойти после события, рассчитанного в логической формуле.
Отредактировано 777 (Fri Dec 03 2010 02:26 AM)
_________________________
«Существует 3 типа лжи: ложь, наглая ложь и статистика» Дизраэли.
|
|
Наверх
|
|
|
|
#17734 - Fri Dec 03 2010 02:29 AM
Re: Блок MAE%
[Re: 777]
|
member
Registered: Mon Nov 22 2010
Записи: 120
|
Загружу незамедлительно, но как "загружать сюда"? Я гружу на радикал. Просто другого способа не знаю. Подскажите, пжлста.
В формуле: Abs(MAE%_Short) > Константа
Кстати, правильно ли я запросил модуль или щас заметил в одном из примеров, что написание должно быть таким: Math.Abs(MAE%_Short) > Константа Или это не важно - ведь ругался TSLab?
С уважением.
Отредактировано SLADKY (Fri Dec 03 2010 03:56 AM)
|
|
Наверх
|
|
|
|
#17741 - Fri Dec 03 2010 11:07 AM
Re: Блок MAE%
[Re: SLADKY]
|
Carpal Tunnel
Registered: Thu Apr 01 2010
Записи: 2564
Loc: г. Дзержинский
|
Math.Abs(MAE%_Short) > Константа это правильно. загружать рисунки сюда просто , когда отвечаете, под окном есть комка File Manager её нажимайте, выбирайте, далее нажимаете Add.
_________________________
«Существует 3 типа лжи: ложь, наглая ложь и статистика» Дизраэли.
|
|
Наверх
|
|
|
|
#17758 - Fri Dec 03 2010 06:19 PM
Re: Блок MAE%
[Re: 777]
|
member
Registered: Mon Nov 22 2010
Записи: 120
|
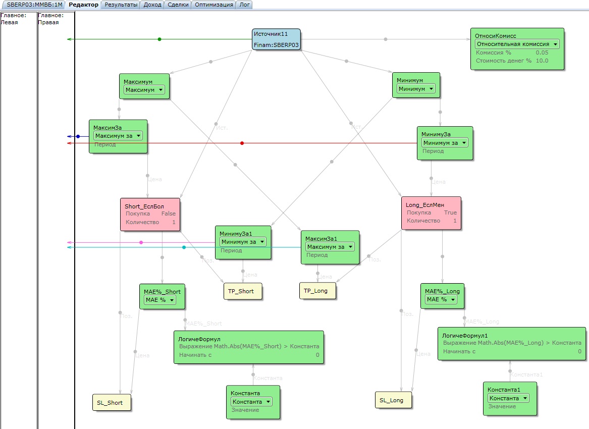
Повторюсь. Наконец, создался вариант, который оптимизируется.(HiLo-3-2.jpg)Т.е., он - правильный.
Однако, до него не оптимизировался (значит - неправильный) вариант такой:(HiLo-3-1.jpg). Различие только в связи:Формула-SLoss и отсутствии связи МАЕ-SLoss. Не работал также вариант, который имел обе связи МАЕ-SLoss и Формула-SLoss.
Вопрос: 1.Правильно ли построена схема, которую я считаю правильной только потому, что она строится на графике и оптимизируется? 2.Если (ответ на 1й вопрос ==True)? Почему правильно, что связь Формула-SLoss оказалась лишней, ведь обратной связи Формула-МАЕ нет? (Т.е., как будто, результаты формулы не важны для SLoss-a)?
С уважением.
Attachments
HiLo-3-2.jpg (410 downloads)HiLo-3-1.jpg (225 downloads)
|
|
Наверх
|
|
|
|
|
|