У вас не стоит Flash Player
Page 2 of 2 < 1 2
Настройки
#17759 - Fri Dec 03 2010 06:40 PM Re: Блок MAE% [Re: SLADKY]
ViL Offline
TSLab
Carpal Tunnel

Registered: Sun Oct 17 2010
Записи: 8143
И Нет и Да.
В первом варианте используете выход по цене MAE. В первом случае Логическая формула в логике скрипта не учавствует.
Во втором выход "по рынку", при условии.
Можно сделать еще третий вместо логической формулы использовать формулу и рсчитывать в ней цену выхода.
Вам то, что нужно?

Наверх
#17811 - Sat Dec 04 2010 10:52 PM Re: Блок MAE% [Re: ViL]
SLADKY Offline
member

Registered: Mon Nov 22 2010
Записи: 120
2 ViL
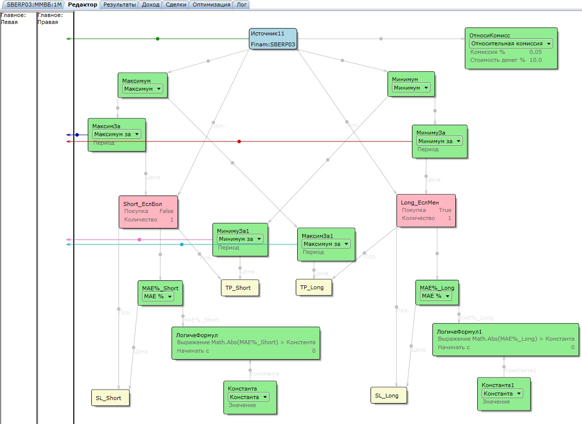
Вероятно, этот скрип абсолютно бесполезен. Я его создаю, как учебный макет. И мне (думаю и читателям-новичкам) важно понять, что будет при той или иной связи блоков. А потому, прошу разобрать по-подробнее:

1.Думаю, что первым вариантом Вы назвали HiLo-3-2.jpg
Именно этот вариант хоть как-то открывается и оптимизируется. Именно для него
Quote:
"используется выход по цене MAE. Логическая формула в логике скрипта не учавствует."
? Однако параметры Константа и Константа1 видны во вкладке "Оптимизация". И там же МАЕ% - отсутствуют. Ведь если бы логическая формула не учавствовала, то в "Оптимизации", думаю, появились бы значения параметров МАЕ%?
Выкинул блоки формулы и константы. График рисуется, но в "отимизации" параметров МАЕ% нет. Тогда как был рассчитан скрипт, если я не задал параметров МАЕ%?
Или МАЕ% это что-то не то, что я понимаю: изменение цены от цены входа против позиции в процентах?

2.
Quote:
Во втором выход "по рынку", при условии.
Предполагаю, что 2ым вариантом Вы назвали HiLo-3-1.jpg Он вообще не рассчитывается. Отсюда, и не понятно о чем речь.

3.
Quote:
Можно сделать еще третий вместо логической формулы использовать формулу и рсчитывать в ней цену выхода.
Вам то, что нужно?

Изначально, я планировал выход из позиции, при достижении ценой определенного мною значения МАЕ%. И оптимизацию этого значения. Но Вы указали уже на 3 близкие возможные разновидности этого скрипта. Думаю, для новичков это было бы очень полезно, если бы Вы показали все 3 варианта. Впервые пытаюсь прикрепить .xml-файл. За возможную ошибку не обессудьте. Понимаю, что это геморно, но очень поучительно. Заранее огромное спасибо.

С уважением.


Attachments
HiLo-3-2.jpg (235 downloads)
Hi_Lo_3.xml (79 downloads)
HiLo-3-1.jpg (203 downloads)


Наверх
#17813 - Sat Dec 04 2010 11:12 PM Re: Блок MAE% [Re: SLADKY]
ViL Offline
TSLab
Carpal Tunnel

Registered: Sun Oct 17 2010
Записи: 8143
.


Attachments
Hi_Lo_3.xml (87 downloads)


Наверх
#17814 - Sun Dec 05 2010 02:21 AM Re: Блок MAE% [Re: ViL]
SLADKY Offline
member

Registered: Mon Nov 22 2010
Записи: 120
2 ViL
Попробовал загрузить Ваш прикрепленный файл. Т.к.имена файлов одинаковы, то при попытке его открыть загружал свой старый, прикрепленный в аттаче. И только случайно заметил, что среди всего скачанного с сайта, есть файл Hi_Lo_31.xml
Предположу, что это то, что скачано мною в предыдущем посте. (Обидно, что система не извещала о попытке изменения имени файла, при совпадении имен файлов. Тогда бы я назначил новое имя, и легко нашел бы сразу, а не через час и случайно frown ).

1.Если это Ваш файл, то там Шортовая часть моего скрипта. Это так?

2.Это тот алгоритм, который я описал в задании? Или это Ваш некий 3-ий алгоритм?

3. Не понятно: почему в формуле Цена SL проценты (MAE%_Short) складываются с ценой? Ведь это же не МАЕ, а МАЕ%.

С уважением и благодарностью за помощь.


Отредактировано SLADKY (Sun Dec 05 2010 05:20 AM)

Наверх
#17816 - Sun Dec 05 2010 11:32 AM Re: Блок MAE% [Re: SLADKY]
ViL Offline
TSLab
Carpal Tunnel

Registered: Sun Oct 17 2010
Записи: 8143
Originally Posted By: SLADKY

1.Если это Ваш файл, то там Шортовая часть моего скрипта. Это так?
2.Это тот алгоритм, который я описал в задании? Или это Ваш некий 3-ий алгоритм?
3. Не понятно: почему в формуле Цена SL проценты (MAE%_Short) складываются с ценой? Ведь это же не МАЕ, а МАЕ%.
С уважением и благодарностью за помощь.

1. Да
2. Я заданий не видел. С номерами запутался уже, Это просто, алгоритм логически завершен.
3. Что было под рукой, то и засунул в формулу. Додумывайте.

Наверх
#18064 - Tue Dec 07 2010 10:35 PM Re: Блок MAE% [Re: ViL]
SLADKY Offline
member

Registered: Mon Nov 22 2010
Записи: 120
2 ViL
Quote:
3. Что было под рукой, то и засунул в формулу. Додумывайте.

1.Это также как в калькуляторе 50+2%=51 ?
2.Такое сложение можно производить только со значением цены (напр.:H, O, Median и т.п.). Но складывать с другими числами (напр.: число_баров или объем_позиции) нельзя. Прав ли я?
/Поясню. То что очевидно Вам, не является таковым для меня, "не программиста"/.

С уважением.

Наверх
#18071 - Wed Dec 08 2010 01:21 AM Re: Блок MAE% [Re: SLADKY]
ViL Offline
TSLab
Carpal Tunnel

Registered: Sun Oct 17 2010
Записи: 8143
Так и я не программист smile
1. Скорее 52
2. Можно складывать любые числа. Из блоков выходит либо логическое значение (false либо true) либо число.

Наверх
#41906 - Sat May 19 2012 04:43 PM Re: Блок MAE% [Re: ViL]
Mihail Offline
newbie

Registered: Wed May 02 2012
Записи: 38
Взял за основу скрипт от ViL. Перевел скрипт на лонги. Добавил условие входа "закрытие 15-ти мин. свечи > открытия". Но вот интересует такой момент:
Как с делать так, чтобы скрипт начал заходить после выполнения этого условия, но не руководствовался им в последующие разы ? Будет введено условие, при котором скрипт перестанет входить в лонги, а потом до повторного сигнала "закрытие 15-ти мин. свечи > открытия", после которого начнет открывать лонги, но уже не руководствуясь им.


Отредактировано Mihail (Mon May 21 2012 05:03 PM)

Наверх
#41912 - Sat May 19 2012 10:18 PM Re: Блок MAE% [Re: Mihail]
ViL Offline
TSLab
Carpal Tunnel

Registered: Sun Oct 17 2010
Записи: 8143
Обычный счетчик пересечений.
http://www.tslab.ru/ubb/ubbthreads.php?ubb=showflat&Number=7583#Post7583

Наверх
#41949 - Mon May 21 2012 01:22 PM Re: Блок MAE% [Re: ViL]
Mihail Offline
newbie

Registered: Wed May 02 2012
Записи: 38
Originally Posted By: ViL
Обычный счетчик пересечений.
http://www.tslab.ru/ubb/ubbthreads.php?ubb=showflat&Number=7583#Post7583

Спасибо. Сделал, но не до конца еще понял, как реализовать эту идею.
План идеи в png.
Прикрепил новый MAE.
В данном случае "Сигнал А" - это "close>open" на 15-ти мин свече.
"Формула 1" - вход на lowest.


Attachments
plan.png (188 downloads)



Отредактировано Mihail (Mon May 21 2012 04:18 PM)

Наверх
#41952 - Mon May 21 2012 01:38 PM Re: Блок MAE% [Re: Mihail]
ViL Offline
TSLab
Carpal Tunnel

Registered: Sun Oct 17 2010
Записи: 8143
не вижу что б сделали счетчик. Так же не понял, кто такой сигнал А и не нашел блока Формула1.

Наверх
#41953 - Mon May 21 2012 01:54 PM Re: Блок MAE% [Re: ViL]
Mihail Offline
newbie

Registered: Wed May 02 2012
Записи: 38
Originally Posted By: ViL
не вижу что б сделали счетчик. Так же не понял, кто такой сигнал А и не нашел блока Формула1.

В данном случае "Сигнал А" - это "close>open" на 15-ти мин свече.
"Формула 1" - вход на lowest.
Я сделал счетчик (соединил условие входа с обновляемым значением и записал его в формулу. В самом низу редактора.)
Пересечения мне не нужны, я не пользуюсь там МА.
В моем случае "счетчик 15-ти мин баров" smile


Отредактировано Mihail (Mon May 21 2012 01:54 PM)

Наверх
#41954 - Mon May 21 2012 02:40 PM Re: Блок MAE% [Re: Mihail]
ViL Offline
TSLab
Carpal Tunnel

Registered: Sun Oct 17 2010
Записи: 8143
Похоже не тот скрипт прикрепили )).
Не вижу обновляемого значения.

Наверх
#41956 - Mon May 21 2012 04:17 PM Re: Блок MAE% [Re: ViL]
Mihail Offline
newbie

Registered: Wed May 02 2012
Записи: 38
Originally Posted By: ViL
Похоже не тот скрипт прикрепили )).
Не вижу обновляемого значения.

точно ... ))
Нужно еще написать условие, при котором цикл закончится и мы снова будем смотреть на "сигнал А".
Тут тоже вопрос. Можно ли данные lowest записывать в массив ? С помощью какого блока это можно делать ? "Обновляемое значение" тоже ? Я хочу прописать условие, при котором закрытие 15-ти мин бара будет ниже lowest за n-ый период.


Attachments
Правильный.xml (79 downloads)



Отредактировано Mihail (Mon May 21 2012 05:12 PM)

Наверх
#41959 - Mon May 21 2012 05:45 PM Re: Блок MAE% [Re: Mihail]
ViL Offline
TSLab
Carpal Tunnel

Registered: Sun Oct 17 2010
Записи: 8143
Если именно пересечение надо пользовать, т.е. считать кол-ва моментов когда close>open, а не кол-ва баров, когда close>open.
То вместо close>open надо написать close>open&&close[i-1]<open[i-1]
Начинать с 1

Наверх
#41962 - Mon May 21 2012 07:07 PM Re: Блок MAE% [Re: ViL]
Mihail Offline
newbie

Registered: Wed May 02 2012
Записи: 38
Originally Posted By: ViL
Если именно пересечение надо пользовать, т.е. считать кол-ва моментов когда close>open, а не кол-ва баров, когда close>open.
То вместо close>open надо написать close>open&&close[i-1]<open[i-1]
Начинать с 1

Т.е. имеете в виду "моменты" - это до закрытия свечи сколько раз close был больше open ?

Наверх
#41964 - Mon May 21 2012 09:40 PM Re: Блок MAE% [Re: Mihail]
ViL Offline
TSLab
Carpal Tunnel

Registered: Sun Oct 17 2010
Записи: 8143
да. Остальное вроде правильно сделано и вход от условия, что sum_check<2

Наверх
Page 2 of 2 < 1 2


Moderator:  ViL, sar